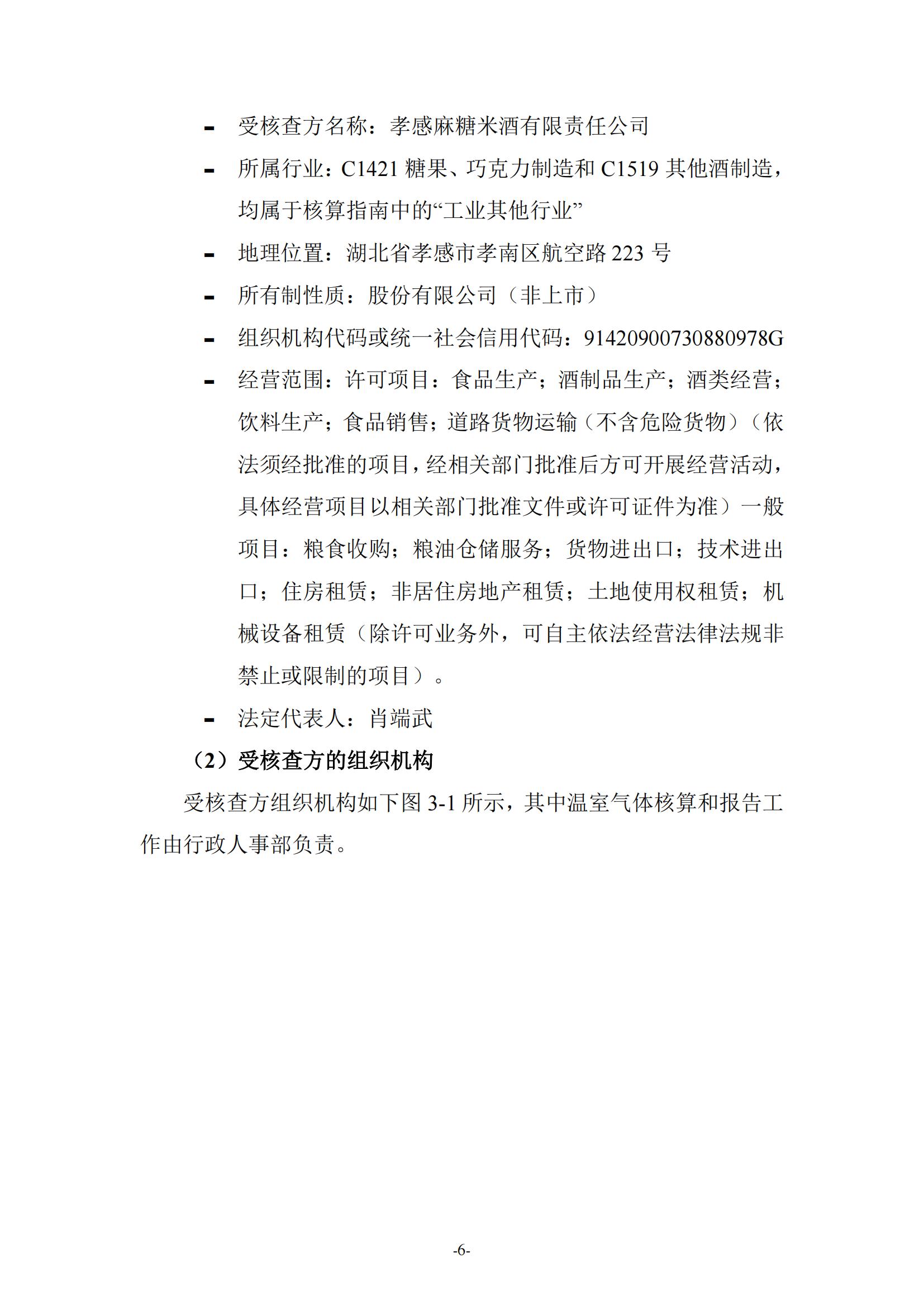
公示 孝感麻糖米酒有限责任公司2024年度温室气体排放核查报告

2025-05-06

1746518392189558.jpg


1746518392166940.jpg


1746518392175520.jpg


1746518392469538.jpg

1746518392829005.jpg

1746518392162728.jpg

1746518392181278.jpg

1746518392101702.jpg


1746518392161963.jpg


1746518393100355.jpg

1746518393116439.jpg

1746518393161163.jpg

1746518393259329.jpg

1746518393150834.jpg

1746518393928276.jpg

1746518393766018.jpg

1746518393986893.jpg

1746518393116733.jpg

1746518393166562.jpg

1746518393521672.jpg

1746518393190451.jpg

1746518393200079.jpg

1746518393117053.jpg


分享到